当前位置:首页> 专题 > 技术推广 > 生态环境

矿山生态修复原则、流程和常用植物

来源:赵博士园林绿化 发布时间 2024-12-12

一、基本原则

1.尊重科学,顺应自然,保护自然。尊重生态系统自然演替规律,改变单纯工程修复思维,坚持自然恢复为主,人工修复为辅, 最大限度发挥自然修复能力。

2. 整体保护,系统修复,综合治理。矿山生态修复应统筹考虑矿山所处区域生态功能以及各生态要素相互依存、相互影响、 相互制约等特点,统筹兼顾,系统设计,逐步修复受损生态功能。

3.因地制宜,分类施策,兴利除弊。统筹考虑矿山生态问题的多样性、复杂性、多因性和地域性特征,充分发挥国土空间规划引领作用,依据规划确定的土地用途,宜林则林、宜耕则耕、宜水则水、宜建则建、宜荒则荒。

4.经济合理,技术可行,注重成效。按照财力可能、 技术可行的原则,合理确定生态修复方向、方式和措施,提高投入产出效率,最大限度发挥废弃矿山修复后的长期效益。

图片

二、总体目标

5.把因矿产资源开采而破坏的生态系统作为一个整体,依据矿山周边区域生态系统功能重要性、人居环境与经济社会发展状况,综合考虑自然条件、地形地貌条件、矿山生态问题及其危害程度等,坚持山水林田湖草沙冰一体化保护修复的理念, 结合新农村建设、美丽乡村建设、 乡村振兴规划, 依靠自然恢复能力,结合必要的人工修复措施,对矿产资源开发造成的生态破坏进行生态修复与综合治理,消除地质安全隐患,改善水土环境, 有效恢复生态功能, 使因采矿活动而破坏的区域地质环境达到稳定、损毁土地得到复垦利用、生态系统功能得到恢复或改善。

图片

三、工作流程

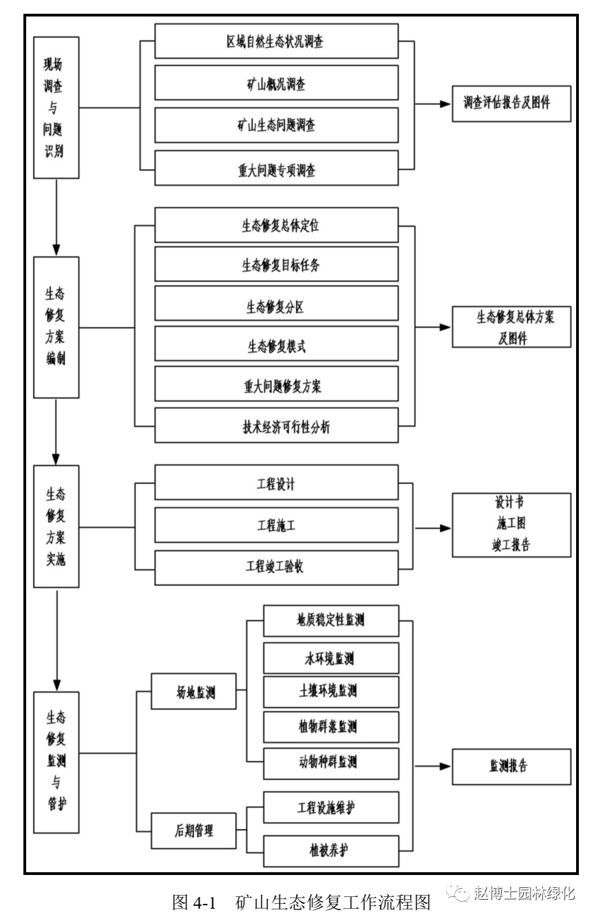
6.矿山生态修复工作程序和内容包括:现场调查与问题识别(基础资料的搜集、实地调查、 修复工程测量、矿山生态环境问题、样品采集等);方案编制(总体规划设计、 勘查及修复工程施工图设计方案编制);矿山生态修复工程施工(边坡治理、矿业废弃地治理、矿山植被恢复、土壤修复等)、 竣工验收、 维护与管理, 矿山生态修复工作流程详见图 4-1。

图片

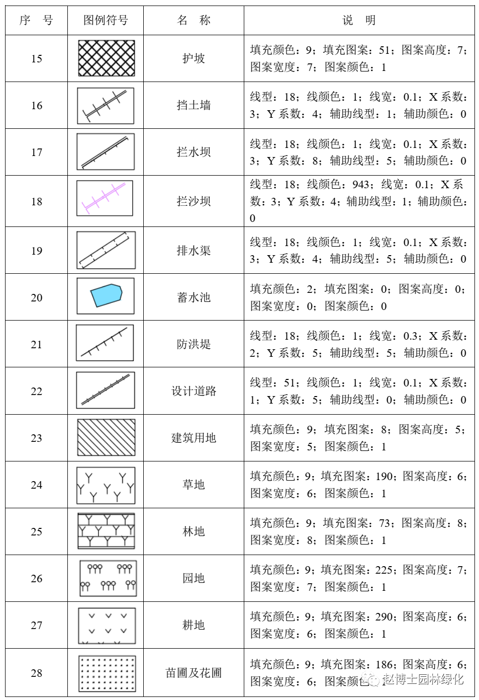
四、矿山生态修复工程的分部(子分部)、分项工程划分表和识别符号

图片

图片

图片

图片

五、露天矿山生态修复模式

      针对不同矿山开展针对性生态修复工程,并结合社会经济、自然地貌景观、区域文化背景等特点,根据国土空间规划,本着“宜耕则耕、宜园则园、宜景则景、宜林则林、宜湿则湿、宜建则建”的原则,进行修复。

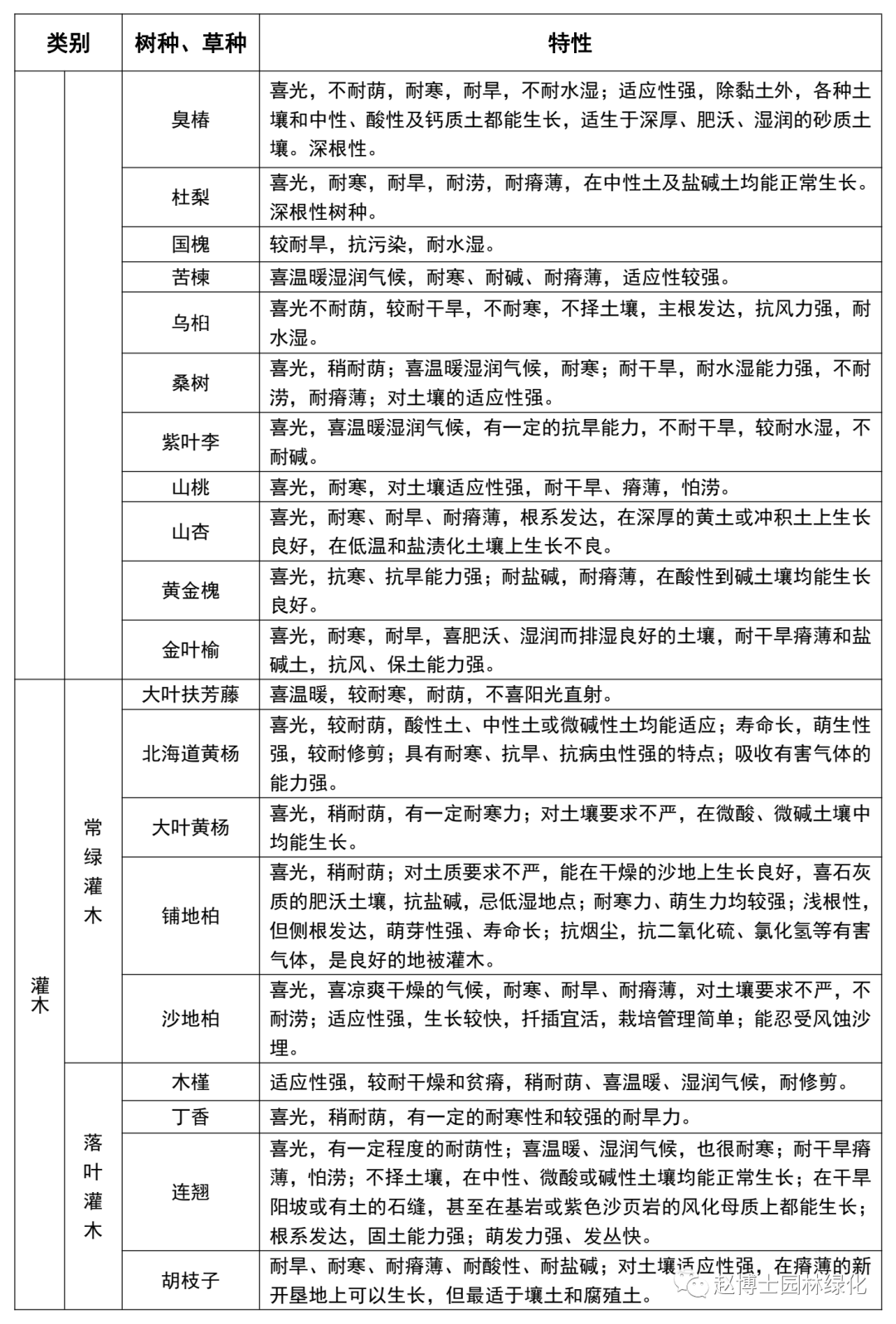
7.露天矿山林地生态修复模式:露天矿山开采因开采区遗迹地势高、坡度大,土地贫瘠、地形地貌破损严重,不宜修复为耕地,适宜修复为园地或林地。

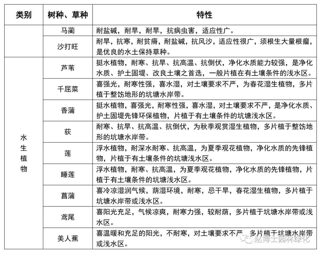
8.露天矿山湿地生态修复模式:露天矿山开采形成永久性积水采石坑或取土坑的,可修复为蓄水池、坑塘等,周边要设置防护设施、警示标志。

9.露天矿山其它生态修复模式露天矿山开采形成面积相对较大和平缓的平台,可优先修复为耕地或适宜耕种的平整地块。修复为耕地的,土壤的有效土层厚度应大于80厘米,且应符合土壤环境质量有关标准。现状为工矿废弃地的,应按照空间规划优先修复为耕地或用于项目建设。开采后的矿山具有一定景观价值,结合实际情况,可修复为旅游景区或休闲公园。

图片

六、露天矿山植被生态修复措施

10.岩质边坡植被生态修复:矿山生态修复主要由底部平面和边坡立面(或断崖)组成,边坡立面的高度、底部平面进深决定了生态修复的难度。根据断崖下面底部平面的进深,采用1:2-1:3坡度续坡,原则上采用“底面客土续坡+立面断崖下种植高大乔木遮挡”的生态修复方法。采石底面可参照原有山坡地形进行回填塑造坡地,渣土续坡坡度应根据续坡高度进行计算,为了保障地质安全,一般控制在25°以内为宜。修复近自然地形的石渣土上还需要覆盖种植土,坡脚一般应设置挡土墙。

图片

图片

11.渣土(弃石)坡植被生态修复:渣土(弃石)坡治理首先应削坡整饬地形,整饬坡度应小于25°,根据砾石和土壤的含量,决定表层是否覆盖种植土。常绿和落叶乔木混植,形成块状混交林。按需要设置截排水系统。

图片

12.取土深坑植被生态修复:取土坑形成永久性积水的,可参照湿地生态修复模式进行修复;未形成永久性积水的,可因地制宜修复为耕地、园地、林地等。

图片

图片

图片

图片


证书查询 |留言板| 关于我们

版权所有:中国地质灾害防治与生态修复协会

地址:北京市海淀区中关村东路66号世纪科贸大厦B座2层 电话:010-62119819

京ICP备12052178号-2  京公网安备 11010702001900号

免责声明:本网站从行业工作角度出发,所载信息部分来自相关媒体,版权属原作者所有,如有不妥,请告知,我们将及时处理。

Baidu
map